所有文章
新版界面知识库
常见问题
乐檬快捷配置硬件文档
更新说明
2025年更新说明
2025-12-30版本发布内容
2025-12-23版本发布内容
2025-12-16版本发布内容
※关于B2b(批发)小程序订单路径配置的说明
※关于B2b(批发)小程序订单路径配置的说明
2025-12-09版本发布内容
2025-12-02版本发布内容
2025-11-25版本发布内容
2025-11-18版本发布内容
2025-11-11版本发布内容
2025-11-04版本发布内容
2025-10-28版本发布内容
2025-10-21版本发布内容
2025-10-13版本发布内容
2025-09-29版本发布内容
2025-09-22版本发布内容
2025-09-15版本发布内容
2025-09-01版本发布内容
2025-08-18版本发布内容
乐檬进销存
乐檬零售
乐檬报表
乐檬POS
全渠道会员
乐檬商贸
乐檬WMS
乐檬订单聚合
乐檬新零售
基础服务
2025-08-04版本发布内容
2025-07-21版本发布内容
2025-07-07版本发布内容
2025-06-23版本发布内容
2025-06-09版本发布内容
2025-05-26版本发布内容
2025-05-12版本发布内容
2025-04-21版本发布内容
2025-04-07版本发布内容
2025-03-24版本发布内容
2025-03-10版本发布内容
2025-02-24版本发布内容
2025-02-10版本发布内容
2025-01-20版本发布内容
2025-01-06版本发布内容
2024年更新说明
硬件相关问题
乐檬零售产品每周常见问题发布
乐檬开放平台
新界面软件使用指南
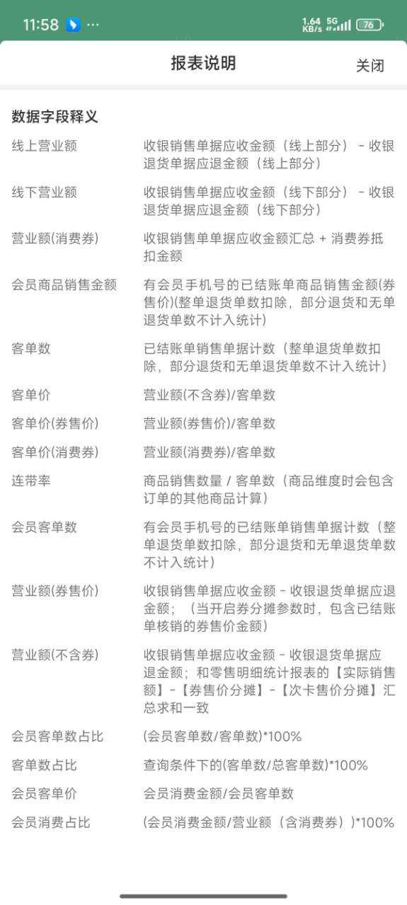
乐檬报表 - 营销分析、客单分析、经营分析、商品分析、营业进销毛利增加数据字段释义
最后更新于 2025/08/18 阅读数 99 创建人:刘昱铄
一、【业务场景】
app缺少数据字段释义,只能去后台查询,部分字段释义缺失
二、【功能介绍】
问题编号:EAR-193854、EAR-187186、EAR-193848、EAR-193851、EAR-193853
更新范围:app
限制条件:无限制
本次系统新增app报表字段释义功能,主要功能包括:
命名规范,此版本app先改
商品销售金额拆分为(券售价)、(不含券)
app省略“商品”,后台不变
app增加释义(同步增加web数据字段字段释义),web补充释义、修改释义
三、【使用说明】
四、【注意事项】
1、9.1版本会把app剩下几个报表都补充完毕
评价这篇文档
有帮助
没帮助
未能解决您的问题?请联系
在线客服
.jpeg)